关注中足联:三级联赛U21总进球375个,总观众近900万
记者陈永报道12月5日,中足联发布了中超、中甲和中乙三级联赛数据,球市疯狂和年轻球员表现出色成为最大的亮点:三级联赛U21球员总进球数达到了375个,现场总观众达到了895万7759人
2025-12-06
中足联:2025赛季三级联赛上座提升18%,罚单总数下降21%
中足联发布《2025中国足球职业联赛主要数据概览》,主要数据如下(详见文末截图或点击文末阅读原文)一、净比赛时间中超平均净比赛时间达到54分08秒,连续第三年稳步提升;中甲场均
留下是最好选择!中足联新规:周定洋年薪被迫减少1100万!
随着中足联一纸令下,中超的港澳台球员必须按照500万本土球员顶薪执行,周定洋就成为了最尴尬的那一个。原本年薪200万欧,折合人民币1600万元的周定洋,如果没有在新规前完成续约,那
2025-12-05
中足联发布2025赛季职业联赛数据:三级联赛累计观众近900万
北京时间12月5日,中足联发布了2025赛季中国足球职业联赛主要数据概览。2025中国足球职业联赛主要数据概览2025赛季中国足球职业联赛已于11月顺利落幕,现将主要数据概览如下:一
中超16队平均投入不足2亿!中足联遭炮轰:活下去不能只靠节流
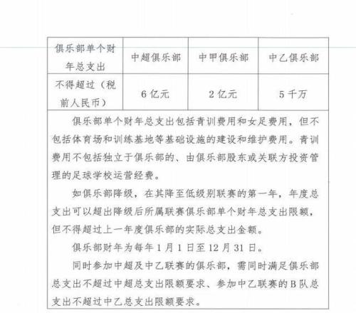
周三,中足联发布《中国足球职业联赛俱乐部财务约定指标》,规定中超俱乐部单个财年总支出不得超过6亿元。记者程文莉指出,“联赛要活下去,不能只靠节流。”中超俱乐部减少投入是
2025-12-04
中足联:中超国内球员薪酬上限500万元税前,外援薪酬封顶300万欧元税前
据足球报报道,12月3日下午,中足联发布《中国足球职业联赛俱乐部财务约定指标》,对职业俱乐部一线队球员薪资做出了详细规定:中超俱乐部国内球员个人薪酬不得超过500万元(税前),中甲
中超球员顶薪500万不及周琦打一届全运会,中足联新规太离谱
中超球员顶薪500万不及周琦打一届全运会,中足联新规太离谱文/姜诗华北京时间12月3日,中足联发布《中国足球职业联赛俱乐部财务约定指标》,对俱乐部总支出限额、一线队球员薪资
中足联:中超国内球员年薪上限500万元,外援年薪封顶300万欧元
来源:财联社财联社12月3日宣,中国足球职业联赛联合会3日发布《中国足球职业联赛联合会关于印发中国足球职业联赛俱乐部财务约定指标的通知》,对职业俱乐部一线队球员薪资做出限
中足联公布多项新政:俱乐部签署“阴阳合同”将被罚降级
新华社北京12月3日电 中国足球职业联赛联合会(以下简称“中足联”)3日公布了涉及职业联赛俱乐部财务约定、准入、转让、参赛资格递补的多项政策文件,并明确规定俱乐部若违
中足联发布准入规程:中超至少要5个梯队,中甲4个中乙3个
北京时间12月3日,中足联印发新版《中国足球职业联赛俱乐部准入规程》。准入要求分为A、B、C三个级别,A级是强制性标准,达不到就不能获得准入;B级别是义务性标准,达不到虽然不影响
中足联:中超年支出不超过6亿、国内球员限薪500万、阴阳合同将被罚降级
12月3日下午,中足联发布《中国足球职业联赛俱乐部财务约定指标》,对俱乐部总支出限额、一线队球员薪资、俱乐部奖金限额等财务指标进行了规定,并出台了对应的处罚措施。首先是
中足联官宣!中超国内球员最高年薪税前500万,外援最高300万欧元
北京时间2025年12月3日消息,今天下午,打开中足联的官网,可以看到多份文件的发布,其中比较引人关注的就是中国足球各级俱乐部,在每一个自然年的投入限额规定,以及球员的年薪限额规
中足联公布联赛递补原则:中超仅降级2队和中甲三四名可递补
12月3日,中国足球职业联赛联合会公布了关于印发《中国足球职业联赛参赛资格递补原则及办法》的通知。递补原则和顺序(一)符合准入标准要求申请递补的俱乐部已提交相应级别联赛
中足联出台新规:中超球队单财年总支出税前不得超过6亿元,中甲不得超2亿、中乙不得超5000万
格隆汇12月3日|中足联今日下午发布《中国足球职业联赛俱乐部财务约定指标》,对俱乐部总支出限额做出了规定。在总支出限额上,中超俱乐部单个财年总支出不得超过6亿元(税前),中甲
中足联:中超年支出不超过6亿、国内球员限薪500万
12月3日,中国足球职业联赛联合会发布三级联赛财务约定指标的通知,其中规定了新赛季中超球员的年薪限额。同时规定中超单个财年总支出不得超6亿、中甲2亿、中乙5千万。具体来说
马德兴:中足联这一年是换汤不换药,更多还是像个执行部门
11月26日,马德兴在2025赛季中超总结文章中提到,中足联成立这一年,外界期待的改变并没有出现。马德兴写道:回顾过去一个赛季,之所以说“新”,皆因各方这么长时间以来所呼吁成立的全
2025-11-27
2025中超落幕,“中足联”挂牌后联赛商业运营如何演化
界面新闻记者 | 武冰聪界面新闻编辑 | 任雪松11月22日,大连梭鱼湾足球场终场哨声响起,上海海港1:0客场击败大连英博。经历30轮联赛,上海海港凭借66个积分的战绩,问鼎2025赛季中超
2025-11-24
球迷做出歧视侮辱行为,中足联:成都蓉城被罚款50万元,部分看台空场1场
打开百度APP畅享高清图片11月22日,@足球报:中足联开出罚单:中超第29轮成都蓉城对阵河南队的比赛,成都蓉城部分球迷对河南队球员阿奇姆彭做出具有歧视性、侮辱性的言行,造成恶劣社
2025-11-22
东体谈中超外援名额调整:足协、中足联应多听听俱乐部的意见
北京时间11月12日,《东方体育日报》发文表示,中超联赛赛程跨年的设想短期内还无法推行,需要从长计议。有关外援名额的调整的问题,中国足协、中足联应该多听一听中超俱乐部的意见
2025-11-14
客场逼平首尔FC!成都蓉城打出血性,把压力给到了中足联!
当主裁判吹响终场哨,首尔世界杯球场的记分牌定格在0-0。成都蓉城球员瘫坐在草皮上,汗水混着寒气凝结在球衣上——这支赛前被韩国媒体预测"大概率输球"的中超球队,用一场零封让
2025-11-05
半岛晨报:中足联不作为,中超倒数第二轮不同时开球影响公平
北京时间11月4日,《半岛晨报》撰文表示:由于中超第29轮未能做到同时开球,中超赛程再遭诟病。在不存在为国足让路的情况下,中足联完全有条件及时对赛程做出调整。但中足联并没有
东体:中足联未明确是否考虑跨年制,虽大势所趋但不能太着急
10月31日,记者赵睿在《东方体育日报》发文提到了中超是否要进行跨年赛制调整,并表示:赛制改革急不得,配套硬件要跟上。文章中写道:近日,职业联赛跨年制的讨论风声再起。就中国足球
2025-10-31
史上第2次曝中超或改为跨年赛季!中足联已开始讨论,面临1难题
北京时间10月28日,来自凤凰网记者丰臻的最新消息,中足联目前已在开始讨论,是否紧随日本联赛之后,将国内联赛改制为“跨年制”。就在28日,日本J联赛官方发布了公告,称2026-27赛季联
2025-10-29
马德兴:中超水平下滑但在亚冠绝非弱不禁风中足联懒政让人绝望
10月23日,记者马德兴在《体坛周报》发文总结了本轮参加亚冠精英联赛的三支球队的表现。上海申花胜利难能可贵昨天(22日)晚上,上海申花队在主场2比0战胜了韩国首尔FC队,取得了球
2025-10-23
马德兴:三强亚冠不败反衬中足联不作为,国安已配不上首都
10月3日,资深记者马德兴发文对参加亚冠精英联赛的三支球队进行了总结,他认为,尽管三战不败不能说明太多问题,但却可以从中受到一些启发。①不败反衬中足联不作为两周前的新赛季
2025-10-05
留洋换外援!中足联提议:中超队每送1名球员留洋五大联赛相应增加1外援名额
近日,中足联提议新赛季中超外援名额与送球员赴五大联赛留洋挂钩。 具体提议为:如有俱乐部能够向欧洲五大联赛俱乐部输送球员,那么每输送1人,俱乐部将相应多获得1个外援注册名额
2025-09-21
点赞!中足联即将推出“王钰栋条款”:中超有望迎6外援球队
中足联即将在25号召开中超工作会议,直接关系到下赛季的准入规则的修改,其中也包括调整中超外援政策的草案,其中一条引发巨大争议,那就是如果有球队向欧洲五大联赛输送1名球员,就
解析中足联留洋新政:漏洞百出,中超球队不感兴趣,仅经纪人获利
据国内媒体消息,近日中足联在召开中超议事工作会议时,向各俱乐部提出调整下赛季外援政策,具体方案为:如果有俱乐部能向五大联赛球队输送球员,则每输送一名球员,该队即可增加一个外
中足联推争议政策!多1人留洋=多1名外援,漏洞多,恐成新U23政策
中足联日前推出一系列重磅举措意见,减少俱乐部梯队、取消强制设立女足,让俱乐部可以节省非常多的开支,但是对中国足球来说是好是坏目前还不清楚。与此同时还有另一项重磅政策,引
本站所有直播信号均由用户收集或从搜索引擎搜索整理获得,所有内容均来自互联网,我们自身不提供任何直播信号和视频内容,如有侵犯您的权益请通知我们,我们会第一时间处理。
Copyright © 2021-2024 24直播网. All Rights Reserved. 粤ICP备19106910号-1